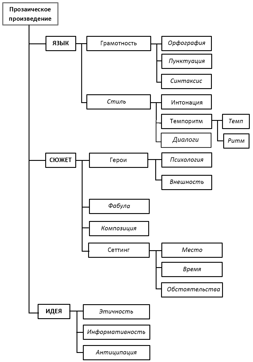
Элементы художественной прозы. Схема
Автор: Михаил ЭмУ меня врожденная страсть к систематизации, посему не могу обойти вниманием художественную прозу. Ее элементы подвергаются экспертному анализу в процессе рецензирования. А то рецензируешь, рецензируешь, а потом ловишь себя на мысли, что рецензия неполная или что используешь термин с многозначным содержанием, в результате чего мысли доходят до читателя с искажением.
Вот какая схема у меня получилась:

Дополнительные пояснения.
Темпоритм. Недавно столкнулся с неожиданной для себя трактовкой темпоритма.
Первая формулировка:
Темп – это динамика развития и напряжённость внутреннего действия. Ритм – динамика развития и напряжённость внешнего действия. [Генри Лайон Олди]
Вторая формулировка:
Сочетание темпа (того, ЧТО делается в душе героя) с ритмом (того, КАК это написано) и есть этот самый темпоритм. [Мышык Лев Федорович]
Я настолько растерялся, что не нашелся с ответом. По здравом размышлении заявляю, что с приведенной трактовкой не согласен: я понимаю темпоритм иначе. Для меня темп – это шкала, на одном конце которой лаконичность, а на другом конце многословие. Можно изобразить восход солнца в двух словах, а можно – в двух абзацах. Это и есть темп. А ритм – это чередование пассивных эпизодов с активными. Когда ГГ любуется на восход, эпизод (в сравнении с последующим) пассивный; начинается перестрелка – эпизод (в сравнении с предыдущим) активный. Можно сформулировать иначе, но суть такова – с моей точки зрения, разумеется. Внутренние или внешние действия, не имеет значения.
Привожу определения из Википедии:
Темп в музыке — скорость следования метрических долей в единице времени.
Темп речи — скорость произнесения речевых единиц.
Ритм музыкальный — организация музыки во времени. Ритмическую структуру музыкального сочинения образует последовательность длительностей — звуков и пауз.
Кажется, моя трактовка к Википедии ближе.
Фабула.
Из той же Википедии:
Ф́абула — фактическая сторона повествования, то есть события, факты, случаи, действия, состояния в их причинно-следственной, хронологической последовательности.
Таким образом, единственную фабулу можно отобразить различно, посредством композиции, в частности нарушения причинно-следственной и хронологической последовательностей.
Обстоятельства сеттинга – действия, события, которые происходят в указанном месте в указанное время.
Информативность – наличие полезной (для общего развития) информации.
Антиципация – предвосхищение. Если под информативностью я понимаю доведение до сведения читателя известной информации, то под антиципацией – генерирование новых (иначе говоря, прорывных) идей, нового научного взгляда на реальность. Последнее характерно в основном для научной литературы, но и для художественной тоже.
Это мой субъективный (а какой еще может быть?) взгляд на элементы художественной прозы. Если кто-то сможет дополнить представленную схему или указать на логические нестыковки, буду признателен.