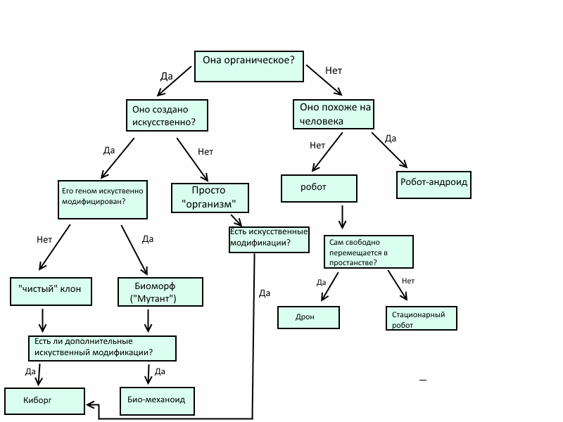
Блок-схема в помощь фантастам
Автор: Антон ЗахаваевПопытался систематизировать в меру сил, и даже, кажется, нигде не напутал
Может будет полезно тем, кто "путается" что за НЁХ он придумал, и как "это" обозвать.
Попытался систематизировать в меру сил, и даже, кажется, нигде не напутал
Может будет полезно тем, кто "путается" что за НЁХ он придумал, и как "это" обозвать.
Список действующих конкурсов, марафонов и игр, организованных пользователями Author.Today.
Хотите добавить сюда ещё одну ссылку? Напишите об этом администрации.
Подборка полезных статей и записей в блогах.
Хотите добавить сюда ещё одну ссылку? Напишите об этом администрации.